Neuroborelioza, czyli borelioza atakująca układ nerwowy, jest schorzeniem, które coraz częściej manifestuje się poprzez złożone objawy psychiczne. Niestety, symptomy te bywają mylone z pierwotnymi zaburzeniami psychicznymi, co opóźnia prawidłową diagnozę i skuteczne leczenie. Właśnie dlatego, jako Aniela Kubiak, chcę przedstawić kompleksowy przewodnik, który pomoże Ci zrozumieć, rozpoznać i właściwie zareagować na psychiczne oblicze neuroboreliozy.
Neuroborelioza a psychika: kluczowe objawy i jak je rozpoznać
- Neuroborelioza to postać boreliozy atakująca układ nerwowy, często manifestująca się objawami psychicznymi, które są mylone z innymi schorzeniami.
- Typowe objawy psychiczne obejmują "mgłę mózgową", problemy z koncentracją i pamięcią, depresję (często oporną na leczenie), lęk, drażliwość oraz przewlekłe zmęczenie.
- Diagnostyka opiera się na dwuetapowych badaniach krwi (ELISA, Western Blot), a w niektórych przypadkach na analizie płynu mózgowo-rdzeniowego i rezonansie magnetycznym głowy.
- Leczenie przyczynowe to długotrwała antybiotykoterapia, uzupełniana wsparciem psychiatrycznym, psychologicznym i rehabilitacją neurologiczną w celu łagodzenia objawów.
- Wczesne rozpoznanie i kompleksowe podejście terapeutyczne są kluczowe dla skutecznego radzenia sobie z psychicznymi manifestacjami neuroboreliozy.
Jak borelioza wpływa na Twoją psychikę? Zrozum mechanizm neuroboreliozy
Zrozumienie, w jaki sposób borelioza może wpływać na naszą psychikę, jest kluczowe dla prawidłowej diagnozy i skutecznego leczenia. Kiedy krętki Borrelia burgdorferi, odpowiedzialne za boreliozę, przedostają się do ośrodkowego układu nerwowego, mówimy o neuroboreliozie. To właśnie tam rozpoczynają swoją destrukcyjną pracę, prowadząc do szeregu objawów neurologicznych i, co często zaskakujące, psychicznych.
Jak krętki Borrelia przekraczają barierę krew-mózg?
Jednym z najbardziej fascynujących, a zarazem niepokojących aspektów neuroboreliozy, jest zdolność krętków Borrelia do przekraczania bariery krew-mózg. Ta naturalna ochrona ma za zadanie chronić nasz mózg przed szkodliwymi substancjami i patogenami. Niestety, krętki Borrelia potrafią ją przełamać, wykorzystując złożone mechanizmy, takie jak adhezja do komórek śródbłonka naczyń krwionośnych, a następnie migracja przez nie. Gdy już znajdą się w mózgu, mogą swobodnie namnażać się i wywoływać stan zapalny, co jest bezpośrednią przyczyną wielu objawów.
Stan zapalny w mózgu: prawdziwy winowajca Twojego samopoczucia
Obecność krętków Borrelia w mózgu wywołuje przewlekły stan zapalny. To nie jest zwykłe zapalenie, ale złożona reakcja immunologiczna, która bezpośrednio wpływa na funkcjonowanie neuronów i neuroprzekaźników. Mówiąc prościej, nasz mózg zaczyna działać inaczej. Zaburzenia w produkcji i transporcie neuroprzekaźników, takich jak serotonina, dopamina czy noradrenalina, mogą prowadzić do głębokich zmian w nastroju, zdolnościach poznawczych i ogólnym samopoczuciu. To właśnie ten stan zapalny jest często prawdziwym winowajcą za odczuwaną apatię, depresję czy "mgłę mózgową".
Neuroborelioza a inne choroby neurologiczne: na co zwrócić uwagę?
Wyzwanie w diagnostyce neuroboreliozy polega na tym, że jej objawy psychiczne i neurologiczne mogą bardzo przypominać inne schorzenia. Często są mylone z chorobami takimi jak stwardnienie rozsiane, fibromialgia, zespół przewlekłego zmęczenia, a nawet choroba Alzheimera czy Parkinsona. To sprawia, że postawienie prawidłowej diagnozy jest niezwykle trudne i wymaga bardzo wnikliwej analizy oraz współpracy specjalistów. Brak specyficznych, jednoznacznych objawów, które występowałyby tylko w neuroboreliozie, wymaga od lekarzy szerokiej wiedzy i doświadczenia w diagnostyce różnicowej.
Mgła mózgowa, lęk, depresja: Poznaj pełne spektrum psychicznych objawów boreliozy
Kiedy borelioza atakuje układ nerwowy, spektrum objawów psychicznych może być niezwykle szerokie i często mylące. Pacjenci często zgłaszają, że "to nie jestem ja", opisując zmiany w swoim myśleniu, nastroju i ogólnym funkcjonowaniu. Przyjrzyjmy się bliżej najczęściej występującym psychicznym manifestacjom neuroboreliozy, które ja, jako Aniela Kubiak, obserwuję w swojej praktyce i z którymi borykają się pacjenci.
Zaburzenia poznawcze: gdy pamięć i koncentracja zawodzą
Jednym z najbardziej charakterystycznych i frustrujących objawów neuroboreliozy są zaburzenia poznawcze, często określane jako "mgła mózgowa" (brain fog). To uczucie, jakby umysł był spowolniony, a myśli niejasne. Pacjenci opisują to jako:
- Trudności z koncentracją i utrzymaniem uwagi, nawet na prostych zadaniach.
- Problemy z pamięcią krótkotrwałą, zapominanie słów, imion, niedawnych wydarzeń.
- Spowolnienie myślenia, trudności w przetwarzaniu informacji i podejmowaniu decyzji.
- Uczucie dezorientacji, zwłaszcza w nowych sytuacjach.
Te objawy mogą znacząco utrudniać codzienne funkcjonowanie, pracę i naukę, prowadząc do frustracji i obniżenia samooceny.
Emocjonalna huśtawka: od apatii i depresji po nagłe wybuchy złości
Neuroborelioza często prowadzi do głębokich zaburzeń nastroju, które mogą być niezwykle trudne do zrozumienia zarówno dla pacjenta, jak i jego otoczenia. Obserwuję, że pacjenci doświadczają:
- Depresji, która często jest oporna na standardowe leczenie antydepresyjne. Charakteryzuje się głębokim smutkiem, brakiem nadziei i utratą zainteresowania życiem.
- Apatia i anhedonia, czyli brak odczuwania przyjemności z czynności, które wcześniej sprawiały radość.
- Zwiększona drażliwość i chwiejność emocjonalna, gdzie niewielkie bodźce mogą wywołać nieproporcjonalną reakcję.
- Nagłe wybuchy złości lub płaczu, które są poza kontrolą pacjenta.
Te "emocjonalne huśtawki" mogą być wyczerpujące i niszczyć relacje z bliskimi.
Lęk, który nie odpuszcza: czy to napady paniki związane z boreliozą?
Zaburzenia lękowe są kolejnym powszechnym objawem psychicznym neuroboreliozy. Pacjenci często doświadczają lęku, który wydaje się nie mieć konkretnej przyczyny i jest trudny do opanowania. Może to objawiać się jako:
- Napady paniki, charakteryzujące się nagłym, intensywnym strachem, któremu towarzyszą objawy fizyczne, takie jak kołatanie serca, duszności, zawroty głowy.
- Uogólniony lęk, czyli przewlekłe zamartwianie się różnymi aspektami życia.
- Nowo pojawiające się fobie społeczne, unikanie kontaktów z ludźmi, nawet z bliskimi.
Ten nieustający lęk może prowadzić do izolacji i znacznego obniżenia jakości życia.
Zmęczenie, którego nie da się odespać: kluczowy, lecz często ignorowany symptom
Przewlekłe zmęczenie to jeden z najbardziej wyniszczających, a zarazem często niedocenianych objawów neuroboreliozy. Nie jest to zwykłe zmęczenie, które mija po odpoczynku. To głębokie, paraliżujące wyczerpanie, które wpływa na każdy aspekt życia pacjenta. Może być tak silne, że uniemożliwia wykonywanie codziennych czynności, pracę czy utrzymywanie kontaktów społecznych. Niestety, często jest bagatelizowane lub przypisywane innym przyczynom, co opóźnia prawidłową diagnozę neuroboreliozy.
Rzadsze, ale poważne: objawy psychotyczne i depersonalizacja
Choć rzadsze, w przebiegu neuroboreliozy mogą pojawić się również poważniejsze objawy psychotyczne. Są to stany, które wymagają natychmiastowej interwencji medycznej. Pacjenci mogą doświadczać:
- Halucynacji (wzrokowych, słuchowych), czyli widzenia lub słyszenia rzeczy, których nie ma.
- Urojenia, czyli fałszywe przekonania, które są odporne na argumenty logiczne.
- Objawy depersonalizacji (poczucie oderwania od własnego ciała lub umysłu) i derealizacji (poczucie, że świat wokół jest nierealny, jak we śnie).
Te symptomy są szczególnie alarmujące i podkreślają, jak wszechstronnie neuroborelioza może wpływać na funkcjonowanie mózgu.

Mam te objawy czy to neuroborelioza? Klucz do trafnej diagnozy
Podejrzenie neuroboreliozy na podstawie objawów psychicznych to dopiero początek drogi. Kluczem do skutecznego leczenia jest trafna i kompleksowa diagnoza, która pozwoli odróżnić neuroboreliozę od innych schorzeń. Wiem z doświadczenia, że ten etap bywa najbardziej frustrujący dla pacjentów, ale jest absolutnie niezbędny.
Pierwszy krok: do jakiego lekarza się udać (rodzinny, zakaźnik, neurolog, psychiatra)?
W przypadku podejrzenia neuroboreliozy z objawami psychicznymi, niezwykle ważna jest współpraca wielu specjalistów. Moim zdaniem, pierwszym krokiem powinien być kontakt z:
- Lekarzem rodzinnym: To on może zlecić wstępne badania i pokierować do odpowiedniego specjalisty.
- Specjalistą chorób zakaźnych: Jest to kluczowy lekarz w diagnostyce i leczeniu boreliozy. Ma największe doświadczenie w interpretacji wyników badań serologicznych.
- Neurologiem: Oceni objawy neurologiczne, które często towarzyszą psychicznym, oraz może zlecić dodatkowe badania obrazowe.
- Psychiatrą: Pomoże w ocenie i leczeniu objawów psychicznych, takich jak depresja, lęk czy zaburzenia psychotyczne, a także w diagnostyce różnicowej z pierwotnymi zaburzeniami psychicznymi.
Współpraca tych lekarzy jest nieoceniona dla postawienia prawidłowej diagnozy.
Badania z krwi: co naprawdę mówią testy ELISA i Western Blot?
Podstawą diagnostyki neuroboreliozy są badania serologiczne krwi, które wykonuje się dwuetapowo. Pierwszym krokiem jest test ELISA (Enzyme-Linked Immunosorbent Assay), który jest testem przesiewowym. Jeśli wynik testu ELISA jest pozytywny lub wątpliwy, konieczne jest wykonanie testu potwierdzającego Western Blot. Test Western Blot jest bardziej specyficzny i pozwala na wykrycie przeciwciał przeciwko konkretnym białkom krętka Borrelia. Ważne jest, aby pamiętać, że same przeciwciała nie zawsze świadczą o aktywnej infekcji, ale ich obecność w połączeniu z objawami klinicznymi jest silnym wskaźnikiem. Interpretacja wyników wymaga doświadczenia, ponieważ fałszywie pozytywne lub fałszywie negatywne wyniki są możliwe.
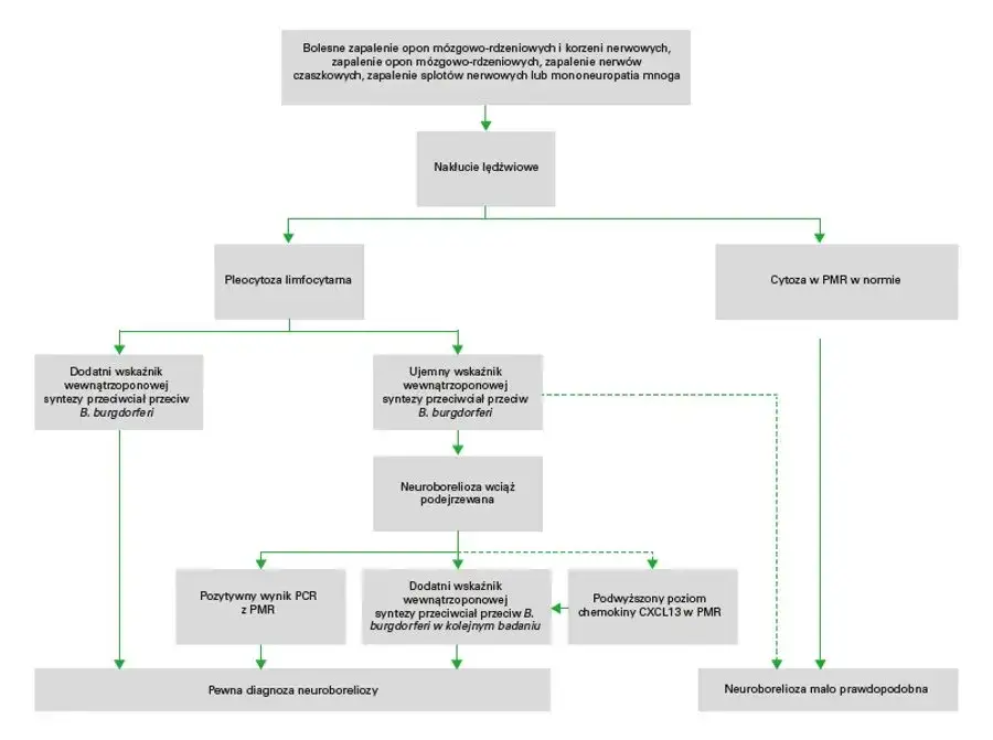
Kiedy punkcja lędźwiowa staje się koniecznością? Analiza płynu mózgowo-rdzeniowego
W niektórych przypadkach, zwłaszcza gdy objawy neurologiczne są wyraźne, a badania krwi nie dają jednoznacznej odpowiedzi, lekarz może zlecić punkcję lędźwiową. Jest to badanie inwazyjne, polegające na pobraniu płynu mózgowo-rdzeniowego (PMR). Analiza PMR pozwala na poszukiwanie przeciwciał Borrelia bezpośrednio w układzie nerwowym oraz ocenę parametrów zapalnych, takich jak podwyższony poziom białka czy limfocytów. Obecność przeciwciał Borrelia w PMR, przy jednoczesnym ich braku lub niższym poziomie w surowicy krwi, jest silnym dowodem na neuroboreliozę. To badanie jest często decydujące w potwierdzeniu diagnozy.
Co pokaże rezonans magnetyczny (MRI) głowy w diagnostyce neuroboreliozy?
Rezonans magnetyczny (MRI) głowy jest często wykonywany w diagnostyce neuroboreliozy, jednak jego rola jest bardziej pomocnicza niż decydująca. Może on wykazać niespecyficzne zmiany w mózgu, takie jak drobne ogniska demielinizacyjne, które mogą przypominać zmiany w stwardnieniu rozsianym. Należy podkreślić, że MRI nie jest testem diagnostycznym specyficznym dla neuroboreliozy i prawidłowy wynik nie wyklucza choroby, podobnie jak nieprawidłowy nie zawsze ją potwierdza. Jest to jednak cenne narzędzie do wykluczenia innych patologii i oceny zakresu ewentualnych uszkodzeń.
Dlaczego tak łatwo pomylić neuroboreliozę z depresją lub nerwicą?
Moim zdaniem, głównym powodem, dla którego objawy psychiczne neuroboreliozy są tak często mylone z pierwotnymi zaburzeniami psychicznymi, takimi jak depresja czy nerwica, jest ich niespecyficzny charakter. Trudności z koncentracją, zmęczenie, obniżony nastrój, lęk to wszystko są symptomy, które występują w wielu schorzeniach psychicznych. Dodatkowo, brak świadomości wśród niektórych lekarzy na temat psychicznych manifestacji boreliozy może prowadzić do błędnych diagnoz. Kluczowe jest tu przeprowadzenie kompleksowej diagnostyki różnicowej, która uwzględnia zarówno aspekt fizyczny, jak i psychiczny, oraz historię ekspozycji na kleszcze.
Jak odzyskać jasność umysłu? Skuteczne strategie leczenia objawów psychicznych w neuroboreliozie
Odzyskanie jasności umysłu i poprawa samopoczucia psychicznego w neuroboreliozie to cel, który, choć wymaga czasu i cierpliwości, jest jak najbardziej osiągalny. Wiem, że perspektywa długotrwałego leczenia może być zniechęcająca, ale odpowiednie strategie terapeutyczne, połączone z zaangażowaniem pacjenta, dają realną nadzieję na powrót do zdrowia. Przyjrzyjmy się, jakie kroki są kluczowe w tym procesie.
Antybiotykoterapia: fundament walki z przyczyną problemu
Fundamentem leczenia neuroboreliozy jest długotrwała antybiotykoterapia. Jej celem jest eliminacja krętków Borrelia z organizmu, w tym z ośrodkowego układu nerwowego. Najczęściej stosowane antybiotyki to ceftriakson (podawany dożylnie) lub doksycyklina (podawana doustnie), choć wybór leku i czas trwania terapii zależą od indywidualnego przypadku i zaawansowania choroby. W mojej ocenie, to właśnie leczenie przyczynowe jest kluczowe dla trwałej poprawy objawów psychicznych, ponieważ adresuje źródło problemu infekcję bakteryjną.
Rola psychiatry i psychologa: leczenie, które wspiera mózg
Leczenie objawów psychicznych w neuroboreliozie to proces wielowymiarowy, który wykracza poza samą antybiotykoterapię. Wsparcie psychiatryczne i psychologiczne jest absolutnie niezbędne. Psychiatra może wdrożyć leki psychotropowe, takie jak antydepresanty (np. SSRI), leki przeciwlękowe czy stabilizatory nastroju, aby złagodzić najbardziej dokuczliwe objawy. Psycholog natomiast oferuje terapię wspierającą, która pomaga pacjentom radzić sobie z trudnościami emocjonalnymi, stresem związanym z chorobą i adaptacją do zmieniającej się sytuacji życiowej. Jestem przekonana, że połączenie tych dwóch form wsparcia znacząco zwiększa szanse na poprawę.
Czy leki antydepresyjne działają inaczej w przypadku neuroboreliozy?
To bardzo ważne pytanie, które często zadają mi pacjenci. Depresja towarzysząca neuroboreliozie bywa oporna na standardowe leczenie antydepresyjne. Wynika to z faktu, że jej podłożem jest nie tylko zaburzenie neuroprzekaźników, ale przede wszystkim przewlekły stan zapalny i uszkodzenia wywołane przez bakterie w mózgu. Oznacza to, że same antydepresanty mogą nie być wystarczające, jeśli nie jest jednocześnie leczona przyczyna czyli infekcja. Często konieczne jest dostosowanie dawki, zmiana leku lub połączenie z innymi formami terapii. W moim doświadczeniu, pełną skuteczność leki psychotropowe osiągają dopiero po opanowaniu infekcji.
Rehabilitacja funkcji poznawczych: jak ćwiczyć mózg po chorobie?
Po przebytej neuroboreliozie, zwłaszcza gdy występowały nasilone objawy poznawcze, takie jak "mgła mózgowa" czy problemy z pamięcią, niezwykle ważna jest rehabilitacja neurologiczna. Obejmuje ona ćwiczenia funkcji poznawczych, które mają na celu wzmocnienie pamięci, koncentracji, szybkości myślenia i innych procesów poznawczych. Może to być praca z terapeutą zajęciowym, neurologopedą, a także samodzielne ćwiczenia umysłowe, takie jak rozwiązywanie krzyżówek, nauka nowych umiejętności czy czytanie. Regularne "ćwiczenie mózgu" jest kluczowe dla odzyskania pełnej sprawności umysłowej i poprawy jakości życia.
Przeczytaj również: Objawy choroby psychicznej: jak rozpoznać i gdzie szukać pomocy?
Życie z neuroboreliozą: Jak radzić sobie na co dzień i wspierać powrót do zdrowia
Życie z neuroboreliozą, zwłaszcza gdy towarzyszą jej objawy psychiczne, jest wyzwaniem. Jednak z odpowiednim wsparciem i strategiami radzenia sobie, można skutecznie zarządzać chorobą i wspierać proces powrotu do zdrowia. Chcę podzielić się kilkoma praktycznymi wskazówkami, które, moim zdaniem, są niezwykle pomocne w codziennym funkcjonowaniu.
Znaczenie stylu życia: sen, odpoczynek i unikanie stresu
Zdrowy styl życia odgrywa kluczową rolę w łagodzeniu objawów psychicznych neuroboreliozy. Zwracam uwagę na:
- Odpowiedni sen: Wyczerpujące zmęczenie wymaga regeneracji. Starać się kłaść i wstawać o stałych porach, tworząc rutynę snu.
- Odpoczynek: Naucz się słuchać swojego ciała i nie przeciążaj się. Krótkie drzemki w ciągu dnia mogą być bardzo pomocne.
- Zarządzanie stresem: Stres jest silnym czynnikiem pogarszającym objawy. Techniki relaksacyjne, medytacja, joga czy spacery na łonie natury mogą znacząco pomóc w obniżeniu poziomu kortyzolu.
- Zbilansowana dieta: Wspiera funkcjonowanie mózgu i układu odpornościowego.
Pamiętaj, że dbanie o siebie to nie luksus, ale konieczność w procesie zdrowienia.
Jak rozmawiać z bliskimi o "niewidzialnych" objawach choroby?
Objawy psychiczne neuroboreliozy są często "niewidzialne" dla otoczenia, co może prowadzić do niezrozumienia i frustracji. Moja rada to:
- Bądź otwarty i szczery: Wyjaśnij bliskim, że Twoje zmiany nastroju, problemy z pamięcią czy zmęczenie są objawem choroby, a nie Twoją złą wolą.
- Edukuj: Podziel się z nimi wiarygodnymi informacjami na temat neuroboreliozy i jej wpływu na psychikę.
- Proś o wsparcie: Określ, czego potrzebujesz czy to pomoc w codziennych obowiązkach, czy po prostu wysłuchanie.
- Nie obwiniaj się: Pamiętaj, że to choroba, a nie Twoja wina.
Zrozumienie i wsparcie ze strony bliskich jest nieocenione.
Grupy wsparcia i wiarygodne źródła wiedzy: gdzie szukać pomocy?
Nie musisz przechodzić przez to sam. Poszukiwanie wsparcia i rzetelnych informacji jest kluczowe:
- Grupy wsparcia: Kontakt z innymi pacjentami z boreliozą może przynieść ulgę, poczucie zrozumienia i praktyczne porady. Wiele grup działa online, co ułatwia dostęp.
- Wiarygodne źródła wiedzy: Korzystaj z informacji medycznych pochodzących od renomowanych instytucji (np. PZH, towarzystwa neurologiczne, zakaźne), a nie z niesprawdzonych forów internetowych.
- Specjaliści: Regularne konsultacje z lekarzami prowadzącymi (zakaźnik, neurolog, psychiatra) są niezbędne do monitorowania postępów i dostosowywania leczenia.
Pamiętaj, że wiedza i wsparcie są Twoimi sprzymierzeńcami w walce z neuroboreliozą.
